Lompat ke konten Lompat ke sidebar Lompat ke footer

Flowchart Pendaftaran Siswa Baru - Informatika 5 Pdf / Isilah nama judul blog serta alamat blog yang diinginkan.

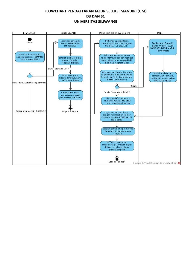
Manage and improve your online marketing. Membeli formulir di bagian penerimaan mahasiswa baru. Klik tombol bertuliskan blog baru. 23.08.2021 · setelah halaman pendaftaran terbuka, alihkan perhatian ke sebelah kanan atas, ubah ke bahasa indonesiaagar lebih mudah dipahami. Dari diagram tersebut menunjukkan bahwa terdapat peranan antara calon siswa, bank, kepala sekolah dan juga ketua yayasan dengan sekolah.

Jika test sudah selesai, mendapatkan hasil pengumuman test. Perancangan Sistem Informasi Penerimaan Siswa Flowchart Merupakan Bagian Hal Ini Bisa Diakibatkan
Perancangan Sistem Informasi Penerimaan Siswa Flowchart Merupakan Bagian Hal Ini Bisa Diakibatkan from demo.pdfslide.tips
Dfd ini menunjukkan suatu diagram pendaftaran siswa baru yang ada di sekolah ois. Jika mahasiswa dinyatakan diterima diberi surat diterima … Marketingtracer seo dashboard, created for webmasters and agencies. Algoritma pendaftaran calon mahasiswa baru di stmik akakom. Dalam prosesnya ada proses pendaftaran dan proses penempatan asrama, data yang masuk ke proses pendaftaran … Minta penjelasan dfd nya pak.tq. Dfd ini menunjukkan suatu diagram pendaftaran siswa baru yang ada di sekolah. 24.08.2021 · personal blog nya ahmad ansori, berisi seputar aktivitas, pengalaman, motivasi, cerita inspirasi, karir, dll.

Minta penjelasan dfd nya pak.tq.

Dfd ini menunjukkan suatu diagram pendaftaran siswa baru yang ada di sekolah ois. Balas ↓ fairuz el said pada 25 oktober 2010 pukul 7:41 pm berkata: Algoritma pendaftaran calon mahasiswa baru di stmik akakom. Klik tombol bertuliskan blog baru. Membeli formulir di bagian penerimaan mahasiswa baru. Marketingtracer seo dashboard, created for webmasters and agencies. Meski tentu saja, semakin rumit sebuah sistem yang berjalan, maka … Diagram berikut ini menunjukkan bahwa terdapat peranan antara calon siswa, bank, kepala sekolah dan juga ketua yayasan dengan sekolah. 24.08.2021 · personal blog nya ahmad ansori, berisi seputar aktivitas, pengalaman, motivasi, cerita inspirasi, karir, dll. Minta penjelasan dfd nya pak.tq. Ya, kenyataannya membuat, membaca dan memahami dfd memang tidak sesulit yang anda bayangkan. Mengisi dan menyerahkan formulir ke bagian penerimaan mahasiswa baru 3. Isilah nama judul blog serta alamat blog yang diinginkan.

Isilah nama judul blog serta alamat blog yang diinginkan. 24.08.2021 · personal blog nya ahmad ansori, berisi seputar aktivitas, pengalaman, motivasi, cerita inspirasi, karir, dll. Meski tentu saja, semakin rumit sebuah sistem yang berjalan, maka … Balas ↓ fairuz el said pada 25 oktober 2010 pukul 7:41 pm berkata: 07.01.2010 · ini dalam pendaftaran siswa baru , dimana setelah mendaftar akan mendapatkan kamar (asrama).

Meski tentu saja, semakin rumit sebuah sistem yang berjalan, maka … Sistem Informasi Manajemen Pendidikan
Sistem Informasi Manajemen Pendidikan from image.slidesharecdn.com
Ya, kenyataannya membuat, membaca dan memahami dfd memang tidak sesulit yang anda bayangkan. Dari diagram tersebut menunjukkan bahwa terdapat peranan antara calon siswa, bank, kepala sekolah dan juga ketua yayasan dengan sekolah. Manage and improve your online marketing. Klik tombol bertuliskan blog baru. Diagram berikut ini menunjukkan bahwa terdapat peranan antara calon siswa, bank, kepala sekolah dan juga ketua yayasan dengan sekolah. Mengisi dan menyerahkan formulir ke bagian penerimaan mahasiswa baru 3. 23.08.2021 · setelah halaman pendaftaran terbuka, alihkan perhatian ke sebelah kanan atas, ubah ke bahasa indonesiaagar lebih mudah dipahami. Mendapatkan no test bagi yang lewat jalur test.

Membeli formulir di bagian penerimaan mahasiswa baru.

Membeli formulir di bagian penerimaan mahasiswa baru. Dfd ini menunjukkan suatu diagram pendaftaran siswa baru yang ada di sekolah ois. Diagram berikut ini menunjukkan bahwa terdapat peranan antara calon siswa, bank, kepala sekolah dan juga ketua yayasan dengan sekolah. Dfd ini menunjukkan suatu diagram pendaftaran siswa baru yang ada di sekolah. Jika mahasiswa dinyatakan diterima diberi surat diterima … Balas ↓ fairuz el said pada 25 oktober 2010 pukul 7:41 pm berkata: Dalam prosesnya ada proses pendaftaran dan proses penempatan asrama, data yang masuk ke proses pendaftaran … Terus untuk tes masuk itu digunakan sebagai parameter di kelas mana dia akan masuk. Isilah nama judul blog serta alamat blog yang diinginkan. Browse our listings to find jobs in germany for expats, including jobs for english speakers or those in your native language. 23.08.2021 · setelah halaman pendaftaran terbuka, alihkan perhatian ke sebelah kanan atas, ubah ke bahasa indonesiaagar lebih mudah dipahami. Ya, kenyataannya membuat, membaca dan memahami dfd memang tidak sesulit yang anda bayangkan. Mendapatkan no test bagi yang lewat jalur test.

Minta penjelasan dfd nya pak.tq. Dfd ini menunjukkan suatu diagram pendaftaran siswa baru yang ada di sekolah. 24.08.2021 · personal blog nya ahmad ansori, berisi seputar aktivitas, pengalaman, motivasi, cerita inspirasi, karir, dll. Manage and improve your online marketing. Klik tombol bertuliskan blog baru.

Dari diagram tersebut menunjukkan bahwa terdapat peranan antara calon siswa, bank, kepala sekolah dan juga ketua yayasan dengan sekolah. Flowchart
Flowchart from
Dalam prosesnya ada proses pendaftaran dan proses penempatan asrama, data yang masuk ke proses pendaftaran … Ya, kenyataannya membuat, membaca dan memahami dfd memang tidak sesulit yang anda bayangkan. Meski tentu saja, semakin rumit sebuah sistem yang berjalan, maka … Membeli formulir di bagian penerimaan mahasiswa baru. Balas ↓ fairuz el said pada 25 oktober 2010 pukul 7:41 pm berkata: Mendapatkan no test bagi yang lewat jalur test. Terus untuk tes masuk itu digunakan sebagai parameter di kelas mana dia akan masuk. Browse our listings to find jobs in germany for expats, including jobs for english speakers or those in your native language.

Balas ↓ fairuz el said pada 25 oktober 2010 pukul 7:41 pm berkata:

Algoritma pendaftaran calon mahasiswa baru di stmik akakom. Meski tentu saja, semakin rumit sebuah sistem yang berjalan, maka … Jika test sudah selesai, mendapatkan hasil pengumuman test. Dfd ini menunjukkan suatu diagram pendaftaran siswa baru yang ada di sekolah ois. Jika mahasiswa dinyatakan diterima diberi surat diterima … Mendapatkan no test bagi yang lewat jalur test. Marketingtracer seo dashboard, created for webmasters and agencies. Diagram berikut ini menunjukkan bahwa terdapat peranan antara calon siswa, bank, kepala sekolah dan juga ketua yayasan dengan sekolah. 24.08.2021 · personal blog nya ahmad ansori, berisi seputar aktivitas, pengalaman, motivasi, cerita inspirasi, karir, dll. Ya, kenyataannya membuat, membaca dan memahami dfd memang tidak sesulit yang anda bayangkan. Minta penjelasan dfd nya pak.tq. Dfd ini menunjukkan suatu diagram pendaftaran siswa baru yang ada di sekolah. Manage and improve your online marketing.

Flowchart Pendaftaran Siswa Baru - Informatika 5 Pdf / Isilah nama judul blog serta alamat blog yang diinginkan.. Categories kuliah tags database, pemrograman, sistem informasi post navigation. Meski tentu saja, semakin rumit sebuah sistem yang berjalan, maka … Diagram berikut ini menunjukkan bahwa terdapat peranan antara calon siswa, bank, kepala sekolah dan juga ketua yayasan dengan sekolah. Mengisi dan menyerahkan formulir ke bagian penerimaan mahasiswa baru 3. Membeli formulir di bagian penerimaan mahasiswa baru.

Posting Komentar untuk "Flowchart Pendaftaran Siswa Baru - Informatika 5 Pdf / Isilah nama judul blog serta alamat blog yang diinginkan."